Vi skulle vilja använda statistikkakor i syfte att löpande förbättra webbplatsen. Godkänner du det? Du kan när som helst ändra ditt val.
Läs mer om våra kakor eller återkalla ditt samtycke
Ja, jag godkänner statistikkakor
Nej, jag godkänner inte statistikkakor
Hoppa till innehåll
Lyssna - Talande Webb
Sök här
Mina sidor, e-tjänster och blanketter
Stäng meny
Mina sidor, e-tjänster och blanketter
Förskola, skola och utbildning
1188
Omsorg, stöd och hjälp
1189
Uppleva och göra
1191
Bygga, bo och miljö
1192
Samhällsutveckling
891
Bygga nytt, ändra eller riva
776
Solpaneler - solceller och solfångare
55784
Behöver jag bygglov?
33762
Riva, rivningslov
1040
Marklov
1039
Kulturmiljö
52623
Bygglovsprocessen
1091
Avgifter lov och anmälan
1089
Kaminer och eldstäder
1085
Hissar
4487
Ventilationskontroll, OVK
4497
Tillsyn över olovligt byggande och ovårdade tomter
62878
Återanvända schaktmassor
20287
Bryggor och sjöbodar
1037
Utstakning och lägeskontroll
69432
Strandskydd
1036
Process strandskyddsdispens
6223
Vanliga frågor om strandskydd
20075
Informationsfilmer och exempelritningar
26853
Blanketter för dig som inte kan söka digitalt
46772
Bostäder och boendemiljö
777
Avfall och återvinning
772
Kemikalier
767
Lantmäteri och kartor
775
Vatten och avlopp
771
Brandskydd, sotning
768
Energi och uppvärmning
769
Djur och lantbruk
765
Naturvård, parker
764
Livsmedel
766
Miljöskydd
763
Hållbarhetsarbete i kommunen
70484
Trafik och gator
1190
Jobb och företagande
419
Kommun och politik
418
Stäng sök
Sök här
Förskola, skola och utbildning
1188
Omsorg, stöd och hjälp
1189
Uppleva och göra
1191
Bygga, bo och miljö
1192
Trafik och gator
1190
Jobb och företagande
419
Kommun och politik
418
Stäng meny
Förskola, skola och utbildning
Behöver du barnomsorg till ditt barn? Är du på jakt efter rätt gymnasieprogram? Eller är du vuxen och vill börja studera? Här hittar du information som rör förskola, grundskola, gymnasium och vuxenutbildning. Du hittar också information om elevhälsa, kulturskolan, och modersmålsundervisning.
Nyheter
Årets LUPP-resultat lyfts i podd genom unik UF-satsning
Tips på påsklovsaktiviteter i Västerviks kommun
Förskola
1116
Grundskola
1117
Gymnasium
1118
Utbildning för vuxna
1123
Elevhälsa och särskilt stöd
1125
Förslag, synpunkter eller klagomål
67346
Mobbning och likabehandling
1126
Försäkringar
1129
Skolskjuts, resor till skolan och inneboende
1127
Mat i förskolan och skolan
69433
Modersmål
1130
Studie- och yrkesvägledning
1128
Kulturskolan
62119
Miljö i skolan
1131
Kultur i skolan
2004
Stäng meny
Omsorg, stöd och hjälp
Letar du efter träffpunkter för äldre? Vill du ansöka om hemtjänst? Har du bekymmer med ekonomin? Här hittar du information om vilket socialt stöd och vilken service och hjälp som finns i kommunen. Du hittar också information om säkerhet, hjälp för familjen, psykisk ohälsa och stöd för dig med funktionsnedsättning.
Nyheter
Felaktiga uppgifter om servrar och licenser från dotterbolaget i Säpoanmälan och till Länsstyrelsen
Joakim Jansson tillförordnad VD på Västervik Miljö & Energi och Sara Stenbeck tillförordnad verksamhetsledare för räddningstjänsten
Akut hjälp och krisstöd
594
Trygg och säker
592
Ekonomi och pengar
590
Familj, barn och ungdom
588
Äldre
580
Funktionsnedsättning
581
Gifta sig
587
Dödsfall och begravning
575
Nyanländ i Västerviks kommun
589
Sjukvård och tandvård
578
Resor, transporter, besök
583
Psykisk ohälsa
582
Missbruk
699
Hemlös
66537
Våld och hot
700
Folkhälsoarbete
577
HBTQI+
67583
Stäng meny
Uppleva och göra
Letar du efter öppettider för simhallen? Vill du veta mer om våra fritidsgårdar eller ansöka till kulturskolan? Eller vill du hitta något kul att göra på fritiden? Här hittar du information om simhall, ishall och andra idrottsanläggningar. För dig som gillar promenader och andra utomhusaktiviteter, finns det fina vandringsleder i hela kommunen.
Nyheter
Årets LUPP-resultat lyfts i podd genom unik UF-satsning
Tips på påsklovsaktiviteter i Västerviks kommun
Turistbyrå
712
Evenemang
62096
Bryggaren Kulturscen
55642
Ungdoms- & kulturhus, Mejeriet
3309
Bibliotek
711
Naturum Västervik
70135
Idrott, motion och friluftsliv
709
Kultur, sevärdheter
708
Kulturskolan
1120
Arkiv, släktforskning och kommunens historia
62098
Mötesplatser och offentliga lokaler
707
Föreningar, föreningsliv
706
Ung i kommunen
705
Gamleby 750-årsjubileum
66699
Västervik blir Kråksjö - kliv in i julkalenderns värld!
77478
Stäng meny
Bygga, bo och miljö
Ska du bygga nytt och vill veta mer om bygglov? Vill du läsa om samhällsutveckling och detaljplaner? Har du frågor om sotning eller brandskydd? Här får du information om sådant som rör ditt boende. Du kan läsa om vad som gäller för vatten och avlopp, energi och avfall. Du kan också få information om kommunens miljö- och hälsoskyddsarbete, naturvård eller lantbruk.
Nyheter
Kommunstyrelsen beslutar att föreslå en ny enklare och billigare taxemodell för markupplåtelser för exempelvis uteserveringar
Tillfällig avstängning på Stenhamraparkeringen från 20 april
Samhällsutveckling
891
Bygga nytt, ändra eller riva
776
Solpaneler - solceller och solfångare
55784
Behöver jag bygglov?
33762
Riva, rivningslov
1040
Marklov
1039
Kulturmiljö
52623
Bygglovsprocessen
1091
Avgifter lov och anmälan
1089
Kaminer och eldstäder
1085
Hissar
4487
Ventilationskontroll, OVK
4497
Tillsyn över olovligt byggande och ovårdade tomter
62878
Återanvända schaktmassor
20287
Bryggor och sjöbodar
1037
Utstakning och lägeskontroll
69432
Strandskydd
1036
Process strandskyddsdispens
6223
Vanliga frågor om strandskydd
20075
Informationsfilmer och exempelritningar
26853
Blanketter för dig som inte kan söka digitalt
46772
Bostäder och boendemiljö
777
Avfall och återvinning
772
Kemikalier
767
Lantmäteri och kartor
775
Vatten och avlopp
771
Brandskydd, sotning
768
Energi och uppvärmning
769
Djur och lantbruk
765
Naturvård, parker
764
Livsmedel
766
Miljöskydd
763
Hållbarhetsarbete i kommunen
70484
Stäng meny
Trafik och gator
Behöver du ansöka om parkeringstillstånd? Vill du veta var du kan parkera i Västervik? Är du sugen på att åka ut i skärgården? På de här sidorna får du information om vägarbeten, väghållning, parkering och kollektivtrafik. Här får du även reda på var du gör en felanmälan och hur du söker tillstånd för till exempel torg- och markupplåtelse.
Nyheter
Tillfällig avstängning på Stenhamraparkeringen från 20 april
Vårkänslor på väg – dags att sopa bort vintersanden!
Buss, båt, tåg och flyg
887
Cykling och cykelvägar
895
Gator och vägar
888
Trafikregler och säkerhet
894
Parkering och laddstationer
898
Torg och allmänna platser
889
Renhållning och snöröjning
890
Stäng meny
Jobb och företagande
Letar du nytt jobb? Har du planer på att starta ett företag? Vill du veta vad som gäller för olika typer av tillstånd för dig som företagare? Här kan du hitta information om allt som rör jobb och företagande. Du kan också läsa om aktuella upphandlingar och hur du lämnar anbud till kommunen.
Nyheter
Kommunstyrelsen beslutar att föreslå en ny enklare och billigare taxemodell för markupplåtelser för exempelvis uteserveringar
Inspirationsdagarna Min Framtid samlade hundratals elever i Västervik
Jobb, praktik och arbetsmarknadsinsatser
1199
Starta, driva och utveckla företag
1195
Mark och lokaler
1196
Tillstånd, regler och tillsyn
1197
Upphandling och inköp
1198
Stäng meny
Kommun och politik
Letar du efter protokoll från ett sammanträde? Funderar du på att överklaga ett beslut? Vill du veta mer om kommunens ekonomi? Här kan du läsa om vår organisation och om politiska möten. Du hittar också fakta om kommunen, pressmeddelanden och information om vårt hållbarhetsarbete.
Nyheter
Kommunstyrelsen beslutar att föreslå en ny enklare och billigare taxemodell för markupplåtelser för exempelvis uteserveringar
Västerviks kommun har tagit fram sitt första barnbokslut
Kommunfakta
1003
Kommunens organisation
997
Politik och demokrati
62174
Diarium, arkiv och sekretess
1000
Överklaga beslut, rättssäkerhet
999
Service och kvalitetsarbete
1007
Mänskliga rättigheter
66871
Internationellt arbete, nätverk och vänorter
1009
Pressmaterial och extern kommunikation
992
Hållbarhetsarbete i kommunen
917
Dataskyddsförordningen, hantering av personuppgifter (GDPR)
32281
Borgerlig vigsel
62219
Kris och beredskap
62220
Utskrift från webbsidan:
Start
>
Bygga, bo och miljö
>
Bygga nytt, ändra eller riva
>
Strandskydd
>
Process strandskyddsdispens
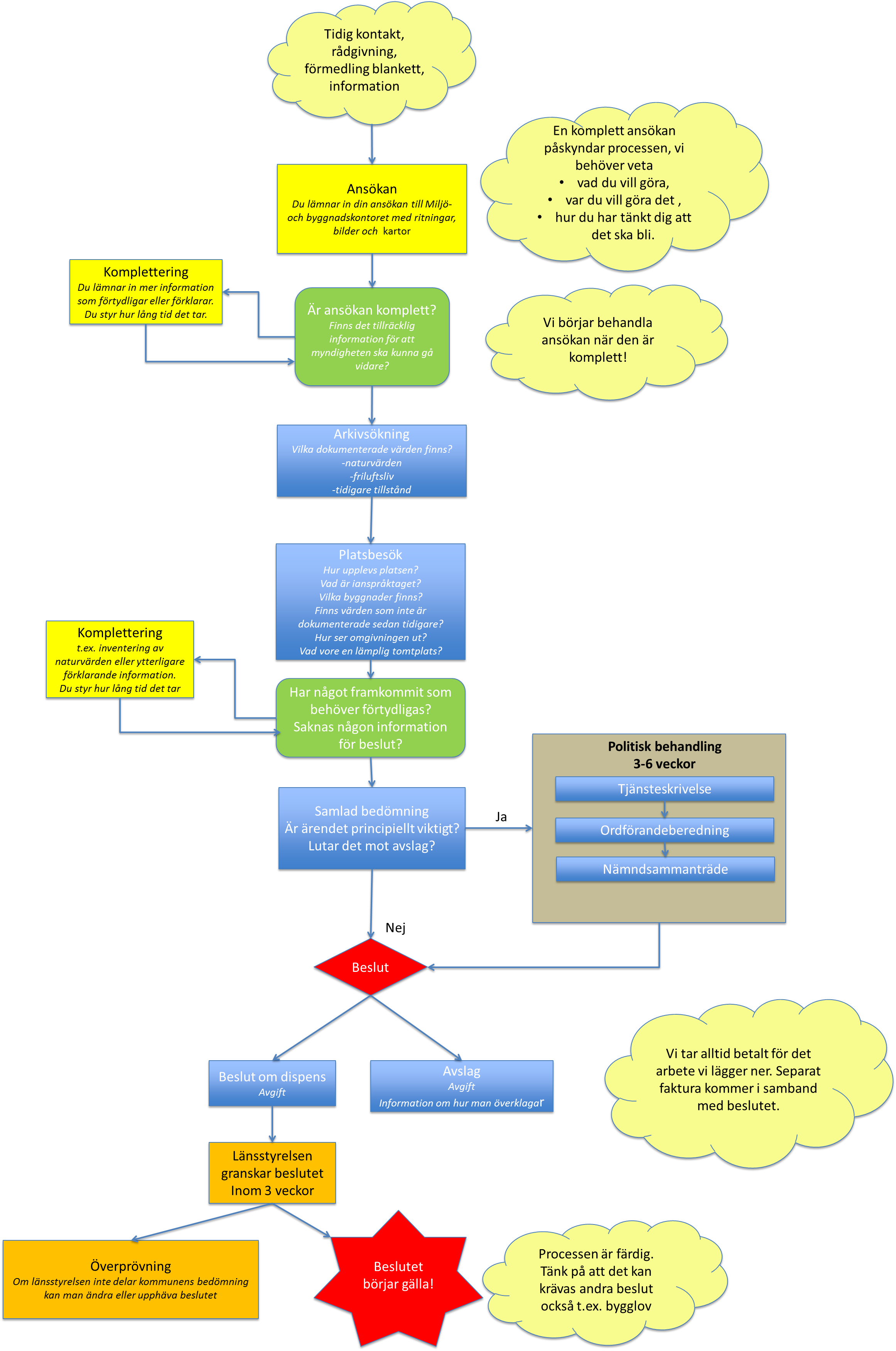
Process strandskyddsdispens
Hämta bilden för utskrift här (pdf, 459 kB)
Sidan senast granskad den 1 december 2025